
การบริหารจัดการความยั่งยืน
โครงสร้างและแนวทางการดำเนินงานเพื่อความยั่งยืน
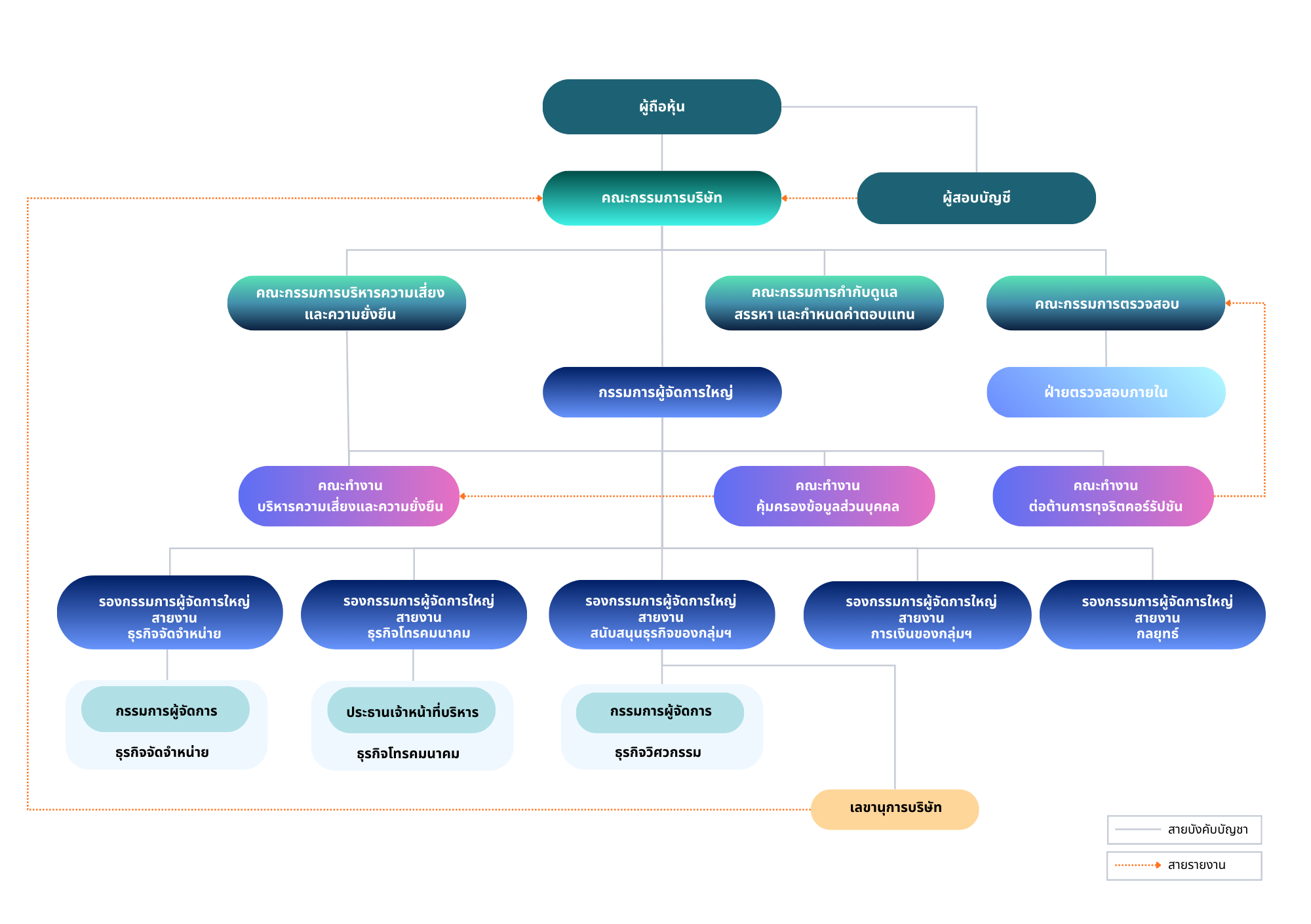
บริษัทฯ ได้กำหนดให้คณะกรรมการบริหารความเสี่ยงและความยั่งยืน เป็นหน่วยงานหลักในการกำกับดูแลและขับเคลื่อนแนวทางการพัฒนาอย่างยั่งยืนขององค์กร โดยมีคณะทำงานบริหารความยั่งยืน เป็นหน่วยปฏิบัติที่ทำหน้าที่ดำเนินงานตามนโยบาย และรายงานความก้าวหน้าต่อคณะกรรมการฯ
โครงสร้างการกำกับดูแลความยั่งยืน ปี 2568

คลิกเพื่อขยาย
หลักการบริหารจัดการ
บูรณาการความยั่งยืนเข้ากับกลยุทธ์ทางธุรกิจ
กำหนดเป้าหมายที่ชัดเจนและวัดผลได้
ติดตามและรายงานผลอย่างโปร่งใส
มีส่วนร่วมกับผู้มีส่วนได้ส่วนเสีย
มาตรฐานที่ใช้อ้างอิง
GRI Standards
Global Reporting Initiative
มาตรฐานการรายงานความยั่งยืนระดับสากล
UN SDGs
Sustainable Development Goals
เป้าหมายการพัฒนาที่ยั่งยืนขององค์การสหประชาชาติ
