
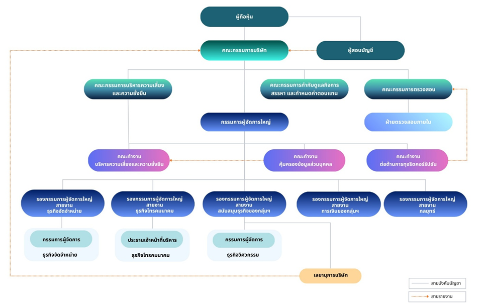
โครงสร้างการกำกับดูแลกิจการปี 2568
โครงสร้างคณะกรรมการและการบริหารจัดการองค์กร
บริษัทกำหนดโครงสร้างการกำกับดูแลที่ชัดเจน มีการถ่วงดุลอำนาจอย่างเหมาะสม เพื่อให้การบริหารจัดการเป็นไปอย่างมีประสิทธิภาพ โปร่งใส และตรวจสอบได้
โครงสร้างการกำกับดูแลกิจการปี 2568

องค์ประกอบของคณะกรรมการบริษัท
คณะกรรมการประกอบด้วยกรรมการที่มีคุณสมบัติหลากหลายเหมาะสมกับขนาด ประเภท และความซับซ้อนของธุรกิจ
กรรมการอิสระอย่างน้อย 1 ใน 3 และ กรรมการที่ไม่เป็นผู้บริหารอย่างน้อยกึ่งหนึ่ง
กรรมการที่ไม่เป็นผู้บริหารสามารถให้ความเห็นที่เป็นอิสระเกี่ยวกับการปฏิบัติหน้าที่ของฝ่ายจัดการได้
คณะกรรมการมีองค์ประกอบของทักษะวิชาชีพที่สอดคล้องกับทิศทางและกลยุทธ์ของธุรกิจ
คณะกรรมการมีกรรมการอิสระจำนวน 5 คน จากทั้งหมด 12 คน คิดเป็นร้อยละ 42 และมีสัดส่วนกรรมการหญิงร้อยละ 33 (ปี 2568)
รายชื่อคณะกรรมการบริษัท ณ วันที่ 31 ธันวาคม 2568
| ลำดับ | คณะกรรมการบริษัท (12 คน) | |
|---|---|---|
| 1 | นายสมบัติ อนันตรัมพร | (ประธาน) |
| 2 | ดร. ชลิดา อนันตรัมพร | รองประธาน |
| 3 | นายชูศักดิ์ ดิเรกวัฒนชัย | กรรมการอิสระ |
| 4 | คุณหญิงชฎา วัฒนศิริธรรม | กรรมการอิสระ |
| 5 | นางภัทรียา เบญจพลชัย | กรรมการอิสระ |
| 6 | นายแพทย์สุขุม กาญจนพิมาย | กรรมการอิสระ |
| 7 | นางสาวขวัญตา มีสมพร | กรรมการ |
| 8 | ดร. ณัฐนัย อนันตรัมพร | กรรมการ |
| 9 | นางธัญญรัตน์ เรืองบัณฑิต | กรรมการ |
| 10 | นางเพ็ญศรี จันต๊ะคาด | กรรมการ |
| 11 | แพทย์หญิงลิลรฎา อนันตรัมพร | กรรมการ |
| 12 | นางสาววริษา อนันตรัมพร | กรรมการ |
บทบาทหน้าที่ของคณะกรรมการบริษัท
คณะกรรมการบริษัทมีหน้าที่และความรับผิดชอบสูงสุดในการกำกับดูแลการบริหารความเสี่ยงและการดำเนินงานด้านความยั่งยืนของบริษัทฯ ในฐานะส่วนสำคัญของการดำเนินธุรกิจ โดยทำหน้าที่กำหนดนโยบาย กรอบการดำเนินงาน และทิศทางการบริหารความเสี่ยงให้สอดคล้องกับกลยุทธ์องค์กร รวมถึงติดตามและประเมินประสิทธิผลของระบบบริหารความเสี่ยงอย่างสม่ำเสมอ เพื่อให้มั่นใจว่าบริษัทฯ สามารถบริหารจัดการความเสี่ยงได้อย่างเหมาะสม มีประสิทธิภาพ และสอดคล้องกับแนวทางการพัฒนาอย่างยั่งยืนขององค์กรในระยะยาว
คณะกรรมการตรวจสอบ ณ วันที่ 31 ธันวาคม 2568
บริษัทกำหนดให้คณะกรรมการตรวจสอบประกอบด้วยกรรมการบริษัทซึ่งเป็นกรรมการอิสระอย่างน้อย 4 คน ทั้งนี้ คณะกรรมการตรวจสอบต้องมีกรรมการอย่างน้อย 1 คน ที่มีความรู้และประสบการณ์ด้านการเงินและบัญชีเพียงพอ เพื่อให้สามารถปฏิบัติหน้าที่ในการสอบทานงบการเงินได้อย่างมีประสิทธิภาพ
| ลำดับ | คณะกรรมการตรวจสอบ (4 คน) | |
|---|---|---|
| 1 | นายชูศักดิ์ ดิเรกวัฒนชัย | ประธาน |
| 2 | คุณหญิงชฎา วัฒนศิริธรรม | กรรมการ |
| 3 | นางภัทรียา เบญจพลชัย | กรรมการ |
| 4 | นายแพทย์สุขุม กาญจนพิมาย | กรรมการ |
บทบาทหน้าที่ของคณะกรรมการตรวจสอบ มีดังนี้
คณะกรรมการตรวจสอบมีบทบาทสำคัญในการกำกับดูแลความถูกต้องและความน่าเชื่อถือของรายงานทางการเงินรวมถึงการเปิดเผยข้อมูลของบริษัทให้เป็นไปอย่างโปร่งใสและเพียงพอพร้อมทั้งกำกับดูแลให้บริษัทมีระบบการควบคุมภายใน การบริหารความเสี่ยง และการตรวจสอบภายในที่มีประสิทธิภาพ รวมถึงการป้องกันการทุจริตคอร์รัปชัน และการปฏิบัติตามกฎหมายและข้อกำหนดที่เกี่ยวข้องอย่างเคร่งครัด นอกจากนี้ คณะกรรมการตรวจสอบยังทำหน้าที่พิจารณารายการที่เกี่ยวโยง ดูแลความเป็นอิสระของหน่วยงานตรวจสอบภายในและผู้สอบบัญชี ติดตามผลการตรวจสอบ และเสนอแต่งตั้งผู้สอบบัญชี เพื่อให้มั่นใจว่าการดำเนินงานของบริษัทเป็นไปอย่างถูกต้อง โปร่งใส และสอดคล้องกับหลักการกำกับดูแลกิจการที่ดี
ทั้งนี้ คณะกรรมการตรวจสอบมีความรับผิดชอบโดยตรงต่อคณะกรรมการบริษัท โดยทำหน้าที่สนับสนุนการกำกับดูแลกิจการให้มีประสิทธิภาพสูงสุด
คณะกรรมการกำกับดูแลกิจการ สรรหา และกำหนดค่าตอบแทน
บริษัทกำหนดองค์ประกอบของคณะกรรมการกำกับดูแลกิจการ สรรหา และกำหนดค่าตอบแทนให้เป็นไปตามหลักการกำกับดูแลกิจการที่ดี โดยมีรายละเอียดดังนี้
- คณะกรรมการกำกับดูแลกิจการ สรรหา และกำหนดค่าตอบแทน ประกอบด้วยกรรมการบริษัทอย่างน้อย 3 คน โดยกรรมการไม่น้อยกว่ากึ่งหนึ่งต้องเป็นกรรมการอิสระ และประธานคณะกรรมการฯ ควรเป็นกรรมการอิสระ
- คณะกรรมการบริษัทเป็นผู้พิจารณาแต่งตั้งคณะกรรมการกำกับดูแลกิจการ สรรหา และกำหนดค่าตอบแทน โดยคัดเลือกจากกรรมการบริษัทตามความเหมาะสม
- ในกรณีที่มีการแต่งตั้งคณะกรรมการชุดย่อยที่ทำหน้าที่บริหารเพิ่มเติม คณะกรรมการดังกล่าวต้องประกอบด้วยกรรมการอิสระไม่น้อยกว่า 2 ใน 3 ของจำนวนกรรมการทั้งหมด และประธานคณะกรรมการกำกับดูแลกิจการ สรรหา และกำหนดค่าตอบแทนต้องเป็นกรรมการอิสระ
| ลำดับ | คณะกรรมการกำกับดูแลกิจการ สรรหา และกำหนดค่าตอบแทน (3 คน) | |
|---|---|---|
| 1 | คุณหญิงชฎา วัฒนศิริธรรม | ประธาน |
| 2 | นายชูศักดิ์ ดิเรกวัฒนชัย | กรรมการ |
| 3 | ดร. ชลิดา อนันตรัมพร | กรรมการ |
บทบาทหน้าที่ของคณะกรรมการกำกับดูแลกิจการ สรรหา และกำหนดค่าตอบแทน มีดังนี้
- กำหนดหลักเกณฑ์และนโยบายในการสรรหาคณะกรรมการบริษัท และคณะกรรมการชุดย่อย
- พิจารณาสรรหาและเสนอชื่อบุคคลที่เหมาะสมเพื่อดำรงตำแหน่งกรรมการบริษัท
- พิจารณาและเสนอนโยบายและหลักเกณฑ์การจ่ายค่าตอบแทนสำหรับคณะกรรมการบริษัท และคณะกรรมการชุดย่อย
- พิจารณากำหนดค่าตอบแทนประจำปีสำหรับคณะกรรมการบริษัท และคณะกรรมการชุดย่อย เพื่อนำเสนอต่อที่ประชุมผู้ถือหุ้น
คณะกรรมการบริหารความเสี่ยงและความยั่งยืน
คณะกรรมการบริหารความเสี่ยงและความยั่งยืนประกอบด้วย กรรมการ 6 ท่าน (กรรมการอิสระ 3 ท่าน และกรรมการบริษัท 3 ท่าน) โดยกรรมการอิสระดำรงตำแหน่งประธาน ทำหน้าที่กำหนดนโยบายและกรอบการบริหารความเสี่ยง ติดตามผลการบริหารความเสี่ยงและเสนอให้คณะกรรมการบริษัทพิจารณา รวมถึงสอบทานมาตรการการจัดการความเสี่ยงที่สำคัญและให้ข้อเสนอแนะในการปรับปรุงกิจกรรมควบคุมความเสี่ยง
| ลำดับ | คณะกรรมการบริหารความเสี่ยงและความยั่งยืน (6 คน) | |
|---|---|---|
| 1 | นางภัทรียา เบญจพลชัย | (ประธาน) |
| 2 | นายชูศักดิ์ ดิเรกวัฒนชัย | กรรมการ |
| 3 | คุณหญิงชฎา วัฒนศิริธรรม | กรรมการ |
| 4 | นางธัญญรัตน์ เรืองบัณฑิต | กรรมการ |
| 5 | นางเพ็ญศรี จันต๊ะคาด | กรรมการ |
| 6 | นางสาววริษา อนันตรัมพร | กรรมการ |
บทบาทหน้าที่ของคณะกรรมการบริหารความเสี่ยงและความยั่งยืน
คณะกรรมการบริหารความเสี่ยงและความยั่งยืนมีหน้าที่กำกับดูแลและสนับสนุนการบริหารความเสี่ยงขององค์กรให้เป็นไปอย่างมีประสิทธิภาพและสอดคล้องกับกลยุทธ์ของบริษัท โดยมีบทบาทสำคัญ ดังนี้
- กำกับดูแลกรอบการบริหารความเสี่ยงขององค์กร
กำหนดแนวทางและกรอบการบริหารความเสี่ยงให้ครอบคลุมทั่วทั้งองค์กร รวมถึงกำหนดระดับความเสี่ยงที่องค์กรสามารถยอมรับได้ (Risk Appetite / Risk Tolerance)
- ติดตามและทบทวนสถานการณ์ความเสี่ยงขององค์กร
พิจารณาและติดตามความเสี่ยงที่อาจส่งผลกระทบต่อการดำเนินธุรกิจ แผนกลยุทธ์ และวัตถุประสงค์ของบริษัท
- พิจารณาแนวทางและมาตรการจัดการความเสี่ยง
ให้ข้อเสนอแนะเกี่ยวกับมาตรการควบคุมหรือแนวทางบริหารจัดการความเสี่ยง เพื่อให้ความเสี่ยงอยู่ในระดับที่ยอมรับได้
- รับทราบและพิจารณารายงานความเสี่ยงที่มีนัยสำคัญ
โดยเฉพาะความเสี่ยงที่อยู่ในระดับสูงหรือสูงมาก และรายงานต่อคณะกรรมการบริษัทเพื่อประกอบการกำกับดูแล
- กำกับดูแลการดำเนินงานของคณะทำงานบริหารความเสี่ยง
รวมถึงการติดตามความคืบหน้าของแผนบริหารจัดการความเสี่ยง และการดำเนินงานของหน่วยงานที่เกี่ยวข้อง
- ทบทวนนโยบายบริหารความเสี่ยงเป็นประจำ
อย่างน้อยปีละหนึ่งครั้ง และเสนอให้คณะกรรมการบริษัทพิจารณาอนุมัติเมื่อมีการปรับปรุงหรือเปลี่ยนแปลงนโยบาย
เลขานุการบริษัท
เพื่อให้การปฏิบัติงานด้านเลขานุการบริษัทเป็นไปอย่างมีประสิทธิภาพ คณะกรรมการบริษัทจึงพิจารณาแต่งตั้งบุคคลที่มีคุณสมบัติเหมาะสมให้ดำรงตำแหน่งเลขานุการบริษัท
เลขานุการบริษัท
นางธัญญรัตน์ เรืองบัณฑิต
